当前位置: 网站首页 > 学生工作 > 学工动态 > 正文
elementname

材料学院:浇花浇根、育人育心,提升心理健康教育实效

【 发布日期:2020-10-18 | 点击:


             

孟夏五月,绿草青青,杨柳依依,疫后的工大校园里略显冷清,然而工大校园网上却是异常忙碌和热闹,网络家庭心理情景剧震撼来袭、微光从心线上PPT演讲大赛精彩纷呈、心动传达心理作品展示绘声绘色、云端专家心理讲座沁人心脾、心理援助QQ热线频繁闪烁,还有轻松愉快的时光邮局和心理树洞等活动。

学校第十四届心理健康教育月以这种特殊的方式构筑“云端心宴”,让温暖和信心“顺着网线”浸入学生心灵,为学生心理健康罩上一层科学的防护服。在这忙碌、精彩、暖心的幕后,有这样一群小伙伴默默付出着、奉献着,他们是本次心理教育教育月的主要承办学院之一材料科学与工程学院的心理工作队伍。

从疫情开始初期,他们一方面参与疫情防控、线上课程学习等活动,另一方面在学院如是心理工作室史梦璐老师指导下,开展疫情下心理健康调查、定期推出抗疫“线上学习”与“情绪调适”等推文、开展“拯救无聊计划”、组织策划协调心理健康教育月系列活动……这群刚进入学校一年或者两年的学生心理健康教育骨干是撑起了这场活动平稳运行的支架。作为学校心理健康教育月重要的承办单位之一,材料学院多次获得优秀组织单位等荣誉。而这些成绩都要归功于学院在不断探索中形成的心理育人“123”工作体系。

      学院“云端心宴”系列心理健康教育活动

  “123”工作体系是材料学院在学工部、心理健康教育中心的统一部署下,围绕扶正青年成长之“根”的同时“拔节育穗”,以“浇花浇根、育人育心”为理念,积极探索心理育人的有效路径构建起来的。通过一个理念、两步提升、三重抓手,将心理健康教育工作抓实、抓细、抓出亮点和特色。             

一个理念,构建“454”模式

     2020届毕业生临别之际,学院心理工作室迎来了一位特殊的客人,2016级学生小张(化名)。遥记前年4月的某天,该班心理委员与学院反映小张最近不断生病,整个人精神状态非常差。学院第一时间了解了情况,并与小张进行了沟通。小张表示,自己高中的时候因为学业导致心理压力过大,也曾去咨询过心理医生,再加上自己身体不太好,经常感冒鼻塞,觉也睡不好。学院随即将小张列为心理困难的学生开展精准帮扶,制定帮扶方案,并将室友定为朋辈帮扶人,关心小张的日常生活。同时,学院将他转介到学校心理中心雷辉老师处开展心理咨询。经过两年的精心帮扶取得了良好成效,小张找回了生活的平衡,并顺利毕业,今天他专程来学院如是心理工作室,向老师们表达谢意。

学院开通网络心理健康咨询与服务系列活动

   这样一种快速反应、专线处理、持续关注的机制就是材料学院心理健康“454”工作模式。在学校“4554”心理健康教育体系下,材料学院探索并形成了由学院领导主管、专职辅导员主抓、心理健康教育工作站主导、班级心理委员为主体的四级工作机制,由一名患者、一名领导、一套班子、一个方案、一抓到底的“五个一”危机干预机制,由寝室、班级、年级、学院组成的四级预警机制等构成的学院层面的“454”工作模式,对心理健康教育工作起到了良好的指导作用。

             

学院“五个一”危机干预机制部分内容

   “454”工作模式将危机干预和预警纵深到了学生群体中最小的单位——宿舍,充分发挥朋辈的育人作用,将每个宿舍的寝室长纳入学院心理健康工作中,接受“心理危机识别的培训”,成为实施“及早预防、及时疏导”的重要一环。对于已产生心理问题的重点学生,学院做到“有效干预、快速控制”,对重点学生进行长期的特别关注,学院积极转介,开展家校共建,形成合力,保障他们“阳光生活学习、健康成长成才”。

   同时,学院积极开展二级工作站建设。作为校院两级心理健康教育工作的主体,学院在学工部大力支持下,201811月建成了心理健康教育二级工作站,成为学院心理育人工作的重要平台。工作站按照学校二级工作站的标准建设,配备了专设场地、建立起专项制度、打造了专门队伍、购置了专用设备和书籍。专设场地开放、整洁、独立,能够对学生心理问题进行初步排查和疏导,为前来咨询的学生提供具有隐私性、针对性的辅导和咨询。专项制度上墙,严格做到有计划、有记录、有方案、有规范、有总结。专门队伍由学院党委副书记牵头、专职辅导员负责、心理委员和寝室长协同联动,明确职责,高效有序运转。设置了心理宣泄器材等专用设备,并购置了心理专业相关书籍、音像等教育产品供值班学生、前来咨询的学生借阅。

材料科学与工程学院如是心理健康工作站

     2019-2020年,材料学院在学校心理健康教育中心的指导下实现了本科生新生和研究生新生心理健康普查100%全覆盖,各在校年级和毕业生心理健康普查覆盖率超过95%。筛查访谈预警学176人,并与各班班主任、各年级辅导员、朋辈互助学生一起共同做好重点对象的干预工作。        

                      两步提升,狠抓渠道与内涵

   陈宇龙,学院如是心理协会负责人,也是学院“三微一端”的负责人,负责推文编辑、官Q运营、接待、回复学生的提问等,编辑推出了多篇学校、学院组织的心理教育系列活动推文,工作一年多得到学院学生的一致好评。他说:“官方QQ号、微信平台都是很好的心理健康宣传渠道,充分的宣传可以消除学生对心理咨询和心理疾病的误解,帮助更多人正视自己的困扰,选择专业的求助方法”。

  雷程思凡、王佳静,刘越、王博海同样作为学院心理活动负责人,带领团队开展了多场线上线下心理活动,如错涂答题卡、抑郁宣传、“对话心灵”人际团体、云笔友等。其中,抑郁宣传活动为了扩大宣传面,在线上、线下同时进行,得到了广泛关注和参与,有师生进行现场和网络抑郁咨询。陈宇龙说:“学院心理健康教育活动线上线下融合,既可以增加宣传力度,也可以创新活动形式,我们之后工作中需要继续思考、探索如何利用好线上线下的结合,最大化促进活动的实际效果。”  

     线下运营和线上宣传就是材料学院在开展心理健康教育活动时利用的两个主渠道。学院重点抓住线上线下两个平台,形成育人同心圆。首先,活动宣传做到线上线下相结合,线上建立起“三微一端”,利用网站、QQ、微信公众号等线上平台对心理健康知识开展宣传,对心理教育活动预告、宣传、总结,线上线下同步开展,确保活动实效。如2018年学院心理健康“七个一”活动,开展了“最美笑脸评选”活动,线下采集笑脸、线上评比,双向互动,相互融合,在学生中引起了广泛响应,参与学生达2000余人次。        

学院官Q心理推文和主题班会宣讲材料

      

其次,心理疏导、心理咨询做到线上线下相结合。学院如是心理协会官Q“小如”接收同学们的留言并进行回复,充当同辈心理咨询师的角色;学院心理树洞QQ由学院专职心理老师负责,进行一些答疑和咨询,在疫情期间发挥了线上优势,进行网络咨询四十余次。同时,在心理健康活动成果上尝试线上线下相结合,学院开展的心理健康“九个一”系列活动当中,开展线下观影之后在线上进行观后感分享,开展线上读书打卡与读后感分享之后在线下进行更深入的读书沙龙。    

   利用线上网络平台积极拓宽心理健康教育新渠道,不仅能够扩大活动的宣传范围,还能够让心理健康活动、心理咨询方式更具时效性、更有亲和力,与线下的工作结合起来,更进一步提升心理育人实效。        

                      三重抓手,施行多方位保障

    20193月的运动场上,材料学院的新生们在阳光下、春风里和笑声中开展了一次别样的心理健康户外素质拓展活动。通过“七彩连环爆”挑战参赛同学的肺活量与心理极限;通过“十人九足”考验团队成员间的配合与信任;通过“袋鼠跳”培养团队合作能力与协调能力;通过“盲人排号”考验团队的默契与应变能力;通过“DIY风筝”鼓励学生们勇敢追梦。这场以“青春多‘材’,梦想有‘料’”为名的素质拓展利用丰富多彩的系列活动培养学生们乐观的心态和坚强的意志,帮助他们拥抱快乐、传递快乐。

    以上丰富多彩的心理健康活动是学院的三重抓手之一,也是心理育人一大特色。利用活动润物细无声的效果,将普适性与针对性相结合,营造“人人参加、人人关注”的良好氛围。三月的素质拓展活动并不是材料学院的第一次尝试,2019年11月材料学院就利用二个多月的时间持续举办了以“‘材’出心意、‘料’你会来”为主题的心理健康“九个一”活动,引导学生们体验一次团体辅导-推动团队凝聚、观看一部心理主题电影-丰富精神世界、参加一次危机培训-增强朋辈力量、阅读一本心理好书-了解恋爱知识、组织一场心理沙龙-畅谈亲密关系、开展一次抑郁宣传-善待心理疾病、参与一次心灵对话-表达真实自我、完成一次确幸打卡-分享生活点滴。一位参加了“九个一”系列活动的同学说:“我以前总认为身体疾病才需要看医生,心理疾病是不需要的。但是在这次的活动中我才了解到,关爱自己的心理,勇于面对自己的心理问题才是强者的行为。”

        

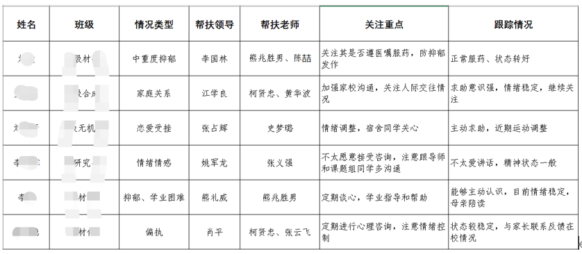
      除抓特色活动促心理健康教育外,学院还有两重抓手,即抓精准帮扶促针对性辅导、抓业务培训促队伍能力提升,为心理健康教育保驾护航。学院落实学校精准帮扶计划,对心理困难学生聚焦“共同关注”,做实“精准帮扶”。按照“精准帮扶,不落一人”的总体要求指导心理健康教育工作,分层次为重点关注的困难学生提供全过程、全方位、立体式的帮助。目前,学院重点关注和一级关注学生17名,“一人一册”建档,明确帮扶老师和朋辈帮扶人。每一位在册学生的情感教育、心理咨询或心理治疗方案由帮扶责任教师(导师)与学院心理健康教育专职老师共同协商研究确定。朋辈帮扶人以心理委员和室友为主,重点关注帮扶对象的生活和学习情况,及时与责任教师和学院联系。同时,学院充分发挥“学生院长”,启动“院长有约”,由三位学生院长主导,拓宽师生沟通渠道。精准帮扶充分发挥了学校教职员工、优秀学生、家长的育人合力,将大学生心理健康教育、大学生自我教育和大学生德育结合起来,努力使帮扶工作覆盖、惠及每一位困难学生。

      材料学院的心理健康关注实效还体现在对教师的常态化培训上。坚持“请进来、走出去”,一方面组织班主任、副班主任积极参加学校学工部组织的多次心理健康教育培训,学院还划拨专项资金用于辅导员、班主任的校外心理健康教育培训班主任满卫东老师表示:“心理健康的培训非常有必要,让我们掌握心理健康的知识和工作方法,可以更好的帮助心理困难学生。”另一方面,学院积极邀请校内外心理专职教师到学院为班主任、心理委员、寝室长开展培训,以专业的知识提升专业能力,做好心理健康教育专项工作。  

关注心理需求,着眼全面发展,在今后的工作中,材料学院将不忘初心、继续前行,不断总结工作经验,坚持“浇花浇根、育人育心”的工作理念,深化“123”工作模式,在解决学生心理问题的同时解决实际问题,在促进学生心理健康素质的同时提升思想道德素质和科学文化素质,尽全力深化心理育人内涵与提升心理育人实效,为广大青年学生扣好人生的第一粒扣子,努力打通育人“最后一公里”。